Promoter Motif Enrichment Tool
Identify cooperative transcription factor activity by evaluating both homotypic and heterotypic motif combinations across promoter sets.
Choose Your Analysis Mode
Pick the entry point that matches the inputs you have.
Pre-computed Promoters
Use pre-indexed motif databases for 21 plant species. Fastest path โ only a gene list required.
Start AnalysisFull Promoters
Upload your own genome (FASTA), annotation (GFF3) and motif database (MEME) for a fully custom run.
Start AnalysisIntervals
Analyze custom genomic intervals (ChIP-seq peaks, ATAC regions) against your motif database.
Start AnalysisVisualize Results
Upload an existing PMET output file to explore results with interactive heatmaps, histograms, and tables.
Upload & VisualizeHow a Job Runs
Upload Data
Provide your gene list and any required reference files.
Set Parameters
Tune top-N motif hits, FIMO threshold and pairing depth.
Submit
Job is queued and executed on a worker โ no need to keep the page open.
Get Results
Download a result archive and receive an email when ready.
Learn More About PMET
Click any section to expand.
What is PMET?โพ
Cooperative TF Detection
Scores combinations of motifs within transcriptional regulatory modules โ revealing TF cooperation that single-motif tests miss.
Homotypic + Heterotypic
Handles same-motif repeats and different-motif pairs simultaneously, avoiding biases of one-at-a-time approaches.
Parallel C/C++ Engine
Parallel pairing engine and a fused FIMO-integrated index to scale across whole genomes without sacrificing precision.
21 Plant Species Pre-indexed
Pre-computed indices for common plant references โ run an analysis in minutes without uploading a genome.
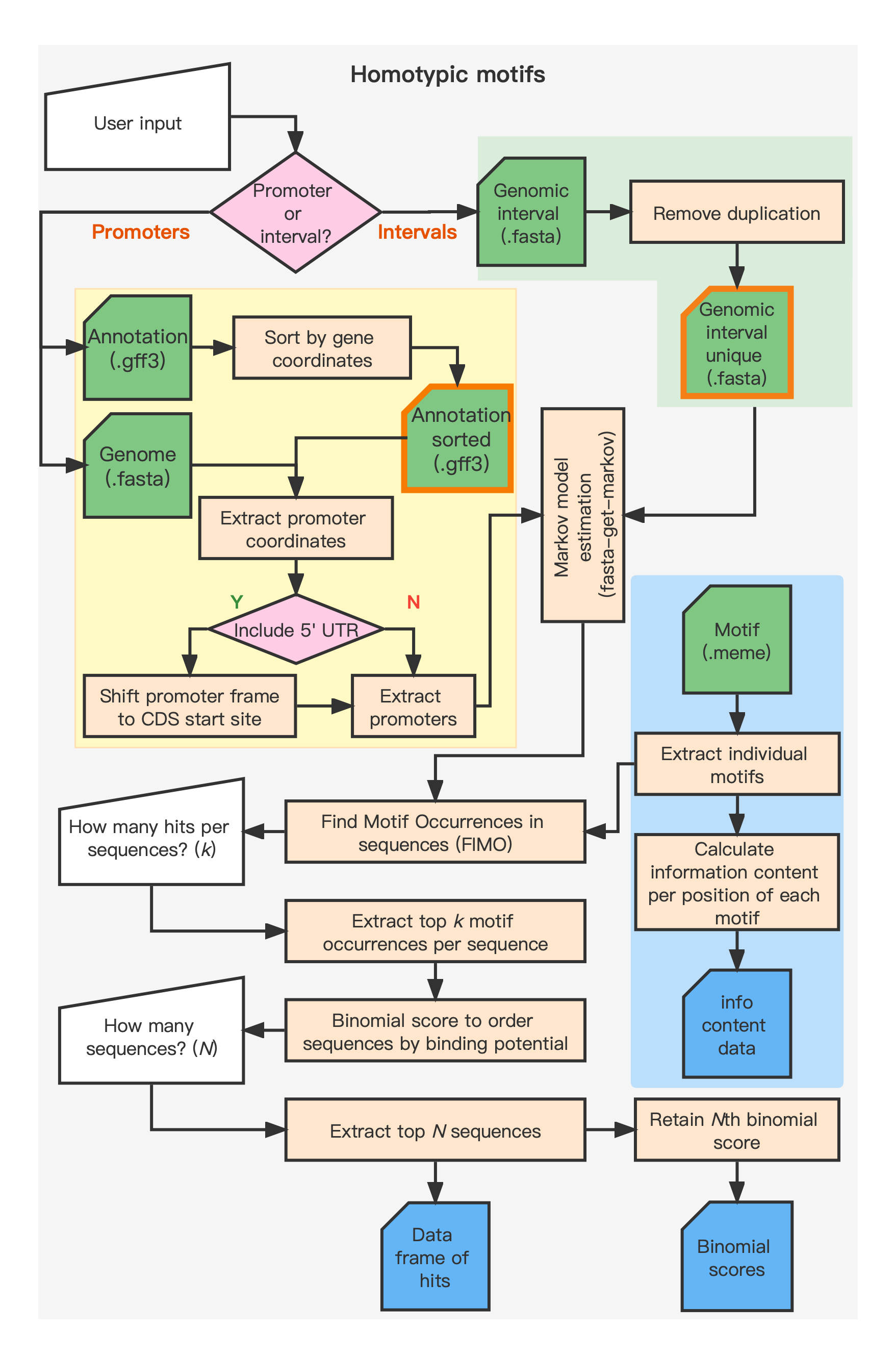
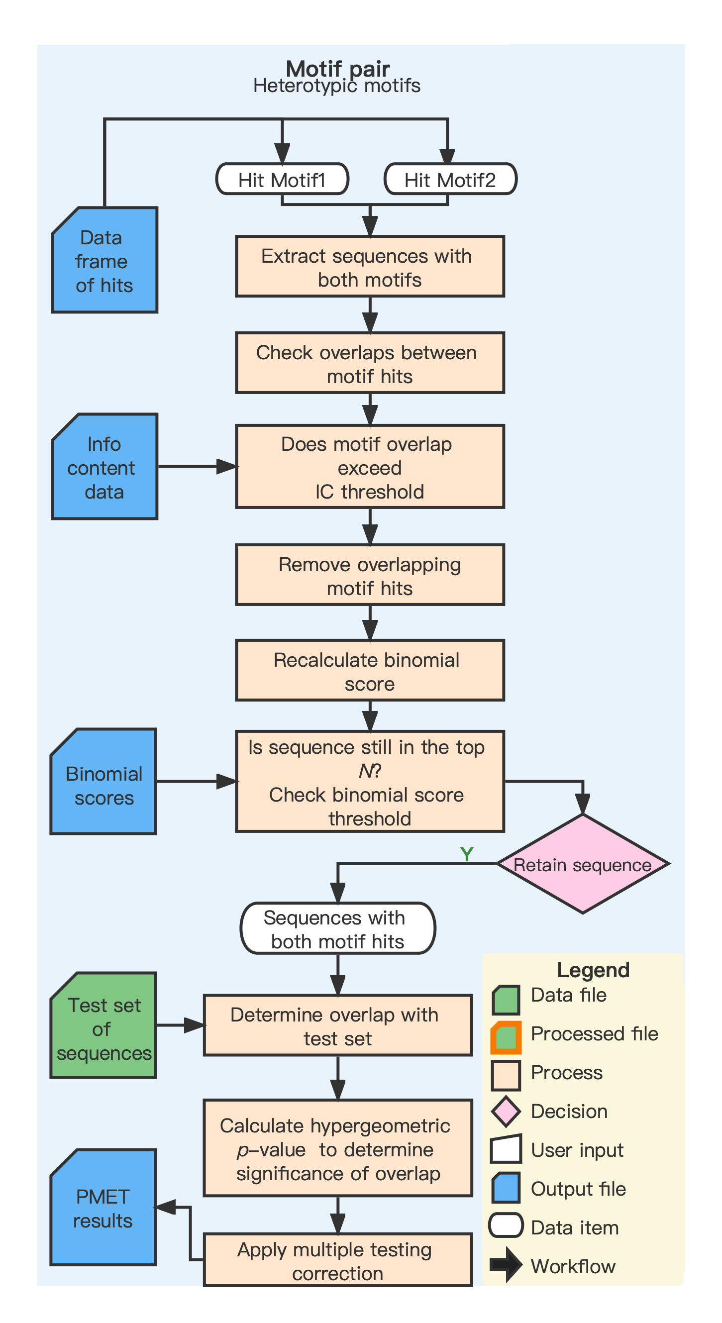
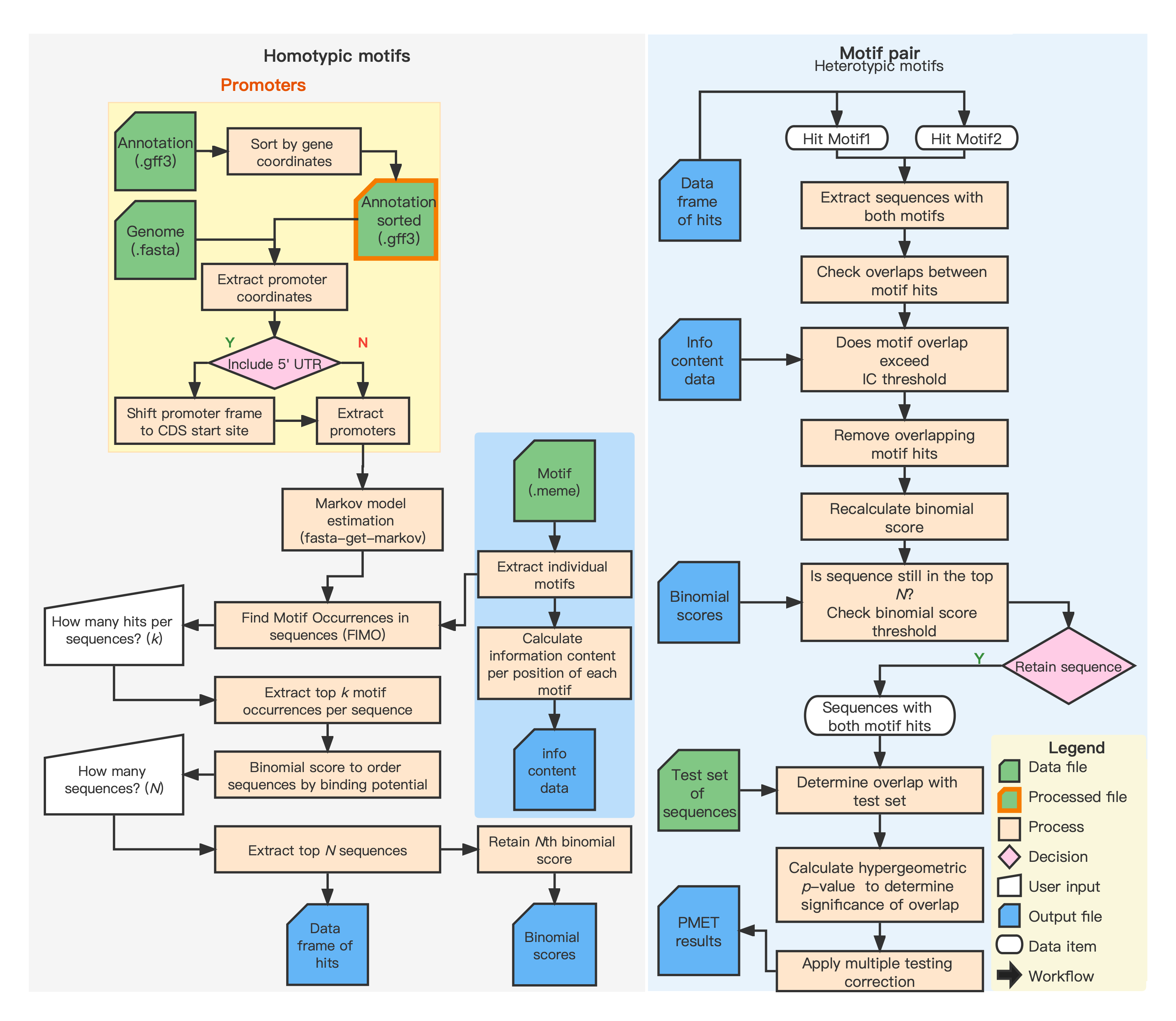
PMET Workflowโพ

End-to-end PMET pipeline. Inputs feed into FIMO scanning, then into the PMET pairing engine, producing ranked motif-pair enrichments.
Motif Combinations (Homotypic vs Heterotypic)โพ
Homotypic

Multiple instances of the same motif in one promoter โ quantifies co-binding by a single TF family.
Heterotypic

Pairs of different motifs in one promoter โ detects cooperation between distinct TFs.
Mode-specific Pipelinesโพ
Promoters Pipeline

Extracts promoter regions from a genome + GFF3, then runs FIMO and PMET pairing.
Intervals Pipeline

Skips promoter extraction and works directly on user-supplied intervals (e.g., ChIP-seq peaks, ATAC regions).